

郵箱:apyingan@qq.com
手機:18832882088
電話:0318-7171525
傳真:0318-7172526
地址:河北省安平縣中營開發區
常見問題
發布時間:2015-07-28 00:37:49 來源:安平正辰網欄 訪問:11100次

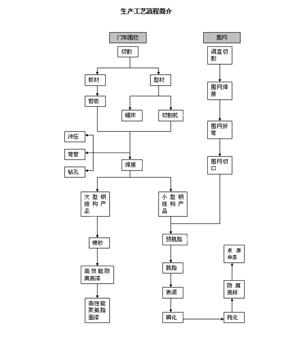
護欄網生產文字詳解
圍網生產線
具有國內領先水平的自動化圍網焊接機。年生產能力為1000公里。圍網更大規格33.5米,能滿足各種安裝場合的需要。
圍網的網格間距和焊接參數全部通過電腦實現自動化控制,可焊接鍍鋅絲直徑為3.5mm-5.9mm,更小網格間距達到7512.5mm,更大網格間距為20065mm,使圍網具有很好的防護性能。同時具有優良的焊接性能,更加牢固安全。
圍網材料使用了優質鍍鋅鋼絲,在圍網的表面涂層遭到破壞的情況下
由于鋅層的保護作用可以有效的保護鋼絲免遭腐蝕,延長圍網壽命。
噴涂生產線
具有國內一流水平是噴塑生產線,從前處理到噴塑成型全部實現自動化運行,并通過中央控制系統對所有設備的運行狀況和運行參數進行監控。
產品表面處理的主要特點:
磷化
在對產品脫脂除有之后進行磷化處理作為噴塑前的底層。經過處理后,工件表面形成一層磷酸鹽化學轉化膜,極大的提高了表面涂曾的附著力和耐腐蝕能力,通過磷化可以使附著力提高2-3倍,耐腐蝕能力提高1-2倍。
鈍化
工件磷化經鈍化處理,通過重金屬離子封閉磷化膜孔隙,可以使磷化膜的耐腐蝕性增加10﹪以上。
粉末噴涂
卓越的涂膜性能:液體涂料需要根據聚合物的種類、應用和固化條件調整溶劑比例,否則影響涂膜的效果,粉末涂料不存在這種情況。
不良部位容易糾正:在粉末聚合前如果發現缺陷,只要將粉末吹掉重噴就可以。非常方便。
膜厚控制
比傳統的液體油漆膜厚控制更均勻,有需要能噴更高膜厚。
種類繁多
豐富多彩的裝飾性和功能性粉末均在成功的使用。
噴砂
通過鋼砂拋丸去除工件表面的氧化層,提高涂層的附著力。
高性能防腐涂料
較高的膜厚
和底材有極好的粘結性能
干燥迅速
高性能聚氨脂面漆
極佳的光澤的顏色穩定性
漆膜致密堅硬,抗沖擊、耐磨損、具有優異的機械性能
可以提供長久的保護和裝飾性能
本文由專業的護欄網廠家"正辰網欄"發布,如若轉載請注明出處
上一篇:養殖場應該使用什么樣的護欄網
下一篇:護欄網的鐵絲直徑是多少
熱銷產品
相關文章
最新發布